扶持政策
扶持政策
当前位置: 首页 >> 扶持政策 >> 正文
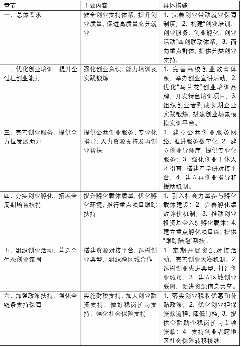
《人社部发2025 5号健全创业支持体系提升创业质量意见》
发布时间:2025-02-27    浏览次数:

为深入学习贯彻习近平总书记在中共中央政治局第十四次集体学习时的重要讲话精神,落实《中共中央国务院关于实施就业优先战略促进高质量充分就业的意见》,优化创业服务、提升创业质量,促进高质量充分就业,现提出如下意见。

PDF文件如下

Copyright © 谈球吧(中国)-官方网站 All Rights Reserved. 版权所有.   鄂ICP备14006246号